Введение
Современные промышленные предприятия всё чаще используют электронные каналы продаж, требующие высокой надёжности, скорости обработки заказов и интеграции с корпоративными системами. При этом традиционные монолитные платформы не позволяют гибко масштабировать функционал и поддерживать высокую доступность.
Система «ВашЭлектроМагазин» разработана для автоматизации процессов поиска, заказа и сопровождения промышленной электроники. Основной задачей проекта стало создание микросервисной архитектуры, обеспечивающей распределённую обработку данных, отказоустойчивость и соблюдение стандартов информационной безопасности.
Работа направлена на практическое подтверждение эффективности предложенной архитектуры. В ходе исследований разработан прототип системы, реализованы сценарии взаимодействия B2C и B2B, проведены комплексные испытания и анализ эксплуатационных показателей.
Методы
Для проверки корректности и устойчивости системы применялась комплексная методика испытаний, разработанная с учётом требований ГОСТ Р 59792–2021 и особенностей микросервисной архитектуры. Целью данного этапа являлась не только верификация отдельных компонентов, но и оценка целостного поведения системы под нагрузкой, что особенно важно для платформ класса e-commerce.
Испытания проводились в контейнерной среде Docker Compose на Ubuntu Server 22.04 LTS, что позволило воспроизвести распределённую инфраструктуру, приближенную к промышленной эксплуатации. Каждый микросервис функционировал в изолированном контейнере, а взаимодействие обеспечивалось через API Gateway и очереди RabbitMQ, что моделировало реальные сетевые задержки и межсервисные вызовы.
Для обеспечения достоверности результатов была организована система мониторинга на основе Prometheus и Grafana, позволившая фиксировать метрики производительности и визуализировать динамику нагрузки в реальном времени.
Комплекс испытаний включал четыре ключевых этапа:
а) модульное тестирование, направленное на проверку логики микросервисов средствами cargo test;
б) интеграционное тестирование, где оценивалась согласованность межсервисных взаимодействий через API Gateway;
в) нагрузочное тестирование, реализованное в инструменте k6 при моделировании до 10 000 виртуальных пользователей;
г) E2E-испытания с автоматизацией пользовательских сценариев в Playwright.
Структура охвата микросервисов различными типами тестов представлена на рисунке 1.
Она показывает, какие сервисы подвергались каждому виду испытаний, и отражает комплексный характер проверки.
Рис. 1. Диаграмма покрытия микросервисов и типов тестов системы «ВашЭлектроМагазин»
Отдельное внимание уделялось конфигурации тестового стенда, включавшего 8 vCPU, 32 ГБ RAM и 1 ТБ SSD-накопителя. Развёртывание сервисов производилось автоматически средствами CI/CD, что обеспечило воспроизводимость эксперимента. Схема тестового стенда показана на рисунке 2.
Рис. 2. Конфигурация тестового стенда системы «ВашЭлектроМагазин»
Испытания проводились сериями, каждая из которых сопровождалась протоколом регистрации параметров, что позволило обеспечить статистическую достоверность усреднённых значений метрик.
Результаты
Результаты испытаний подтвердили корректность работы всех микросервисов и стабильность системы при максимальных нагрузках. В ходе экспериментов фиксировались ключевые эксплуатационные показатели: среднее время отклика API, пиковая пропускная способность, процент ошибок и уровень загрузки вычислительных ресурсов.
При достижении нагрузки в 10 000 виртуальных пользователей система сохраняла устойчивость: среднее время отклика составило 2,4 с, а 98-й перцентиль не превышал 3 с, что удовлетворяет установленному SLA.
Количество обработанных заказов достигло 203 операций в минуту, что на 1,5 % выше планового значения.
Загрузка процессора и оперативной памяти не превышала 78 % и 74 % соответственно, что свидетельствует о запасе по ресурсам для масштабирования.
Таблица 1
Результаты испытаний системы
|
Параметр |
Требование |
Получено |
Оценка |
|
Время отклика API (p98) |
≤ 3 с |
2.4 с |
соответствует |
|
Обработка заказов |
≥ 200 в минуту |
203 в минуту |
соответствует |
|
Активные сессии |
≥ 10 000 |
10 200 |
соответствует |
|
Загрузка CPU |
≤ 80 % |
78 % |
соответствует |
|
Загрузка RAM |
≤ 75 % |
74 % |
соответствует |
|
Ошибки транзакций |
≤ 1 % |
0.4 % |
соответствует |
|
SLA-доступность |
≥ 99,9 % |
99,93 % |
соответствует |
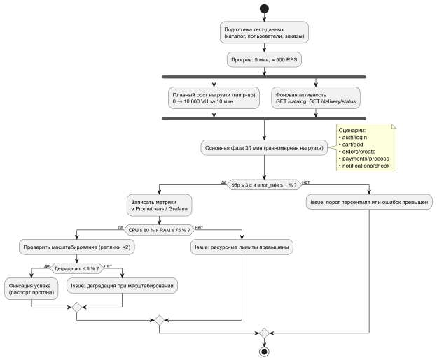
Отдельный эксперимент был посвящён верификации сценариев нагрузочного теста в k6 (рис. 3). Он моделировал типовой рабочий день интернет-магазина с постепенным ростом числа пользователей и равномерной фазой активности. Диаграмма сценария показывает, что система корректно реагировала на увеличение нагрузки, своевременно записывала метрики и не демонстрировала деградации производительности при масштабировании (репликации контейнеров).
Рис. 3. Диаграмма сценарий нагрузочного теста (k6) системы «ВашЭлектроМагазин»
Проведённый анализ показал, что все критические метрики SLA находятся в пределах допуска. Даже при кратковременных сбоях соединения с RabbitMQ система корректно восстанавливала очередь сообщений, а повторные запросы проходили без нарушения целостности данных. Это подтверждает устойчивость архитектуры и правильность выбора асинхронной модели взаимодействия микросервисов.
Заключение
Результаты экспериментальных испытаний подтвердили, что микросервисная архитектура интернет-магазина «ВашЭлектроМагазин» обеспечивает высокие показатели производительности, отказоустойчивости и безопасности.
Система успешно выдержала нагрузку, соответствующую реальным эксплуатационным условиям, и показала способность к горизонтальному масштабированию без деградации сервисов.
Полученные данные доказывают корректность принятых проектных решений и возможность дальнейшего промышленного внедрения.
В практическом плане результаты исследования могут быть использованы как методические рекомендации при разработке аналогичных e-commerce платформ, требующих строгого соблюдения SLA.
Перспективным направлением развития является интеграция аналитических модулей для прогнозирования спроса, а также внедрение систем автоматического оркестрирования контейнеров (Kubernetes) для повышения гибкости и управляемости инфраструктуры.
Дальнейшие исследования будут направлены на оценку экономической эффективности внедрения и анализ влияния архитектурных решений на совокупную стоимость владения системой.
Литература:
- ГОСТ 34.602–2020. Информационные технологии. Комплекс стандартов на автоматизированные системы. Техническое задание на создание автоматизированной системы. — М.: Стандартинформ, 2022.
- ГОСТ Р 59792–2021. Информационные технологии. Комплекс стандартов на автоматизированные системы. Виды испытаний автоматизированных систем. — М.: Российский институт стандартизации, 2021.
- ГОСТ 28195–89. Оценка качества программных средств. Общие положения. — М.: Изд-во стандартов, 2001.
- ISO/IEC 12207:2017. Systems and Software Engineering — Software Life Cycle Processes. — Geneva: ISO, 2017.
- Федеральный закон № 152-ФЗ «О персональных данных». — М.: Госдума РФ, 2022.
- Payment Card Industry Data Security Standard (PCI DSS v4.0). — PCI SSC, 2022.
- Evans E. Domain-Driven Design: Tackling Complexity in the Heart of Software. — Addison-Wesley, 2003.
- Rust Programming Language Team. The Rust Reference. — Mozilla Foundation, 2024.

