В статье рассматривается влияние исторических событий Казахстана на родословную моей семьи. В современное время особо актуальна проблема воспитания патриотизма у молодёжи, интереса у нее к истории своей страны, особенностях своей нации и традициям.
Ключевые слова: генеалогия, родословные, казахские шежире, национальная идентичность.
Изучая дедов, узнаём внуков, то есть, изучая предков, узнаём самих себя.
В. О. Ключевский
В жизни каждого из нас наступает период, когда мы задумываемся о своих предках, об истоках своего рода, о своем происхождении. Я задумалась над тем, кем были мои бабушки, прабабушки, дедушки и прадедушки, чем они занимались, как жили, какое образование получили, сколько детей у них было, на кого из них похожа я внешне и внутренне. Меня заинтересовал вопрос о том, зависела их жизнь от каких-либо внешних факторов, есть ли взаимосвязь между историческими событиями, которые происходят в стране с изменениями в моем роду. Мне захотелось исследовать данную тему и получить ответы на свои вопросы. Ведь как писал Е. В. Пчелов: «… пока человек живет в обществе, он неизбежно будет ощущать необходимость в познании своих генеалогических связей, то есть в причислении себя к какой — то более широкой, чем отдельная личность, системе, совокупность которых это общество и составляет» [1, 20].
К сожалению, в современное время, далеко не каждый знает имена своих предков, не говоря уже о датах их рождения и смерти. Изучение своей родословной способствует осознанию человеком себя частью огромного живого организма, которое имеет корни (предшествующие поколения предков) и растущие ветви (дети, внуки, правнуки). Через многочисленные связи такой человек ощущает себя причастным к судьбе страны, в которой отражаются истории любой семьи. Судьба страны — это, по сути, история семей в череде сменяющих друг друга поколений.
Одним из самых важных факторов, влияющих на сохранение национальной идентичности, является историческая память. Она содержит в себе историю народа, его опыт: воспоминания и оценку значимых событий, деятельности исторических личностей, традиции, обычаи, нравственные правила этноса. Одним из инструментов формирования, сохранения исторической памяти и соотвественно национальной идентичности, является родословная. Изучением же истории родов, составлением родословных занимается генеалогия — одна из вспомогательных исторических дисциплин. История самой генеалогии складывается с XVII—XVIII веков. Об этом пишут ученые А. Дюшен, П. Ансельм и др. во Франции, Дж. Дагдейл в Англии, К. М. Шпенер, Я. В. Имхоф, И. Гаттерер в Германии и др. Кобрин В. Б., доктор исторических наук, дает следующее определение генеалогии: «это историческая дисциплина, занимающаяся изучением и составлением родословных, выяснением происхождения отдельных родов, семей и лиц, и выявлением их родственных связей в тесном единстве с установлением основных биографических фактов и данных о деятельности, социальном статусе и собственности этих лиц» [2, 24].
По Савелову Л. М. (историк, основоположник научной генеалогии) определение выглядит следующим образом: «Генеалогия есть, построенное на достоверных документах и других источниках, доказательство родства, существующего между лицами, имеющими общего родоначальника или потомка, независимо от общественного положения этих лиц». [3, 3].
В генеалогии есть два (основных) закона:
1. Первый закон — закон удвоения числа предков.
У каждого из нас: родителей (I-е поколение) — 2; дедов и бабушек (II-е поколение) — 4; прадедов и прабабушек (III-е поколение) — 8; прапрадедов и прапрабабушек (IV-е поколение) — 16 и т. д. Таким образом, при составлении родословной из V-и поколений, включающей только прямых родственников, без имён их братьев, сестёр, жён, мужей, и их детей, необходимо будет занести в схему шестьдесят два имени.
2. Второй закон — на каждое столетие приходится деятельность только трех поколений. В генеалогии принято два вида родословия: восходящее (рис.1) и нисходящее (рис.2). В восходящем — объектом исследования является лицо, о предках которого собирают сведения. С него начинают, затем идут по восходящим коленам — к его отцу, деду, прадеду и т. д.
В нисходящем — объектом исследования является самый отдаленный из известных предков. От него постепенно переходят к его потомкам.
Как восходящие, так и нисходящие родословия бывают мужские и смешанные. Мужское родословие — это вертикальная последовательность мужских имен, т. к. в каждом колене указывается прямой предок или потомок — мужчина. Смешанным родословием называется родословие, которое указывает всех прямых предков или потомков данного лица по мужской и женской линиям.
Выделяют также 3 вида генеалогического древа: вертикальное (рис.1 и 2), горизонтальное (рис.3) и круговое (рис.4). Генеалогическое древо — это один из способов представления родословной, когда связи между родственниками отображаются в виде символического дерева.
Рис. 1. Восходящее вертикальное родословное древо
Рис. 2. Нисходящее вертикальное родословное древо
Рис. 3. Горизонтальная родословная
Рис. 4. Круговая родословная
Горизонтальная и круговая схема построения генеалогического древа
распространены в Европе. По обычаю, принятому в Западной Европе, все мужчины, имеющие потомство, пишутся на желтом фоне, не имеющие детей — на красном. Имена женщин замужних — на лиловом, девушек — на синем. Все лица, находящиеся в живых — на зеленом фоне, мужчины — более темном, женщины — более светлом.. Мужские имена писались в прямоугольниках или ромбах, женские — на кружках или овалах. Рословные могут также быть изображены в виде таблиц, росписей.
Казахские родословные называются «шежіре». Казахские шежіре, как источник о прошлом казахов, исследовались с середины XIX века, как российскими учеными И. Г. Андреевым, А. И. Левшиным, И. Н. Березиным, Н. А. Вельяминов-Зерновым, и др., так и представителями казахского народа — Ч. Валихановым, М. Чормановым, и др. Первые научные интерпретации шежіре были проведены в конце XIX века в трудах Шакарима Кудайбердыулы, Машхур Жусуп Копеева и Мухамеджана Тынышпаева [4, 5; 6]. Российский исследователь Н. А. Аристов в статье «Заметки об этническом составе тюркских племен и народностей …» писал, что слово «шежіре» имеет тюрко-монгольские корни и означает «память, иметь в памяти, запомнить, знать наизусть». [7, 52].
Историк Махсат Алпысбес, который занимается генеалогическим изучением казахов, пишет, что шежіре является «коллективной памятью» тюрков, объединением исторического фольклора, особенно в традициях «устного письма». [8, 2].
Одной из особенностей казахских шежіре и состоит в устной передаче информации из поколения в поколение. Их историческая ценность в том, что в них представлено самосознание казахов о себе как едином народе, его путь в истории. Они помогали формировать историческую память казахского народа в уникальных условиях кочевого образа жизни. Устная передача большой по объему информации привела к появлению жырау, поэтов — исполнителей эпосов, легенд. Таким образом, историческая память казахского народа формировалась через устное творчество, фольклор. Исследователем Абусеитовой М. Х. было отмечено, что «первые попытки анализа устной традиции и ее использование как исторического источника по истории Казахстана относятся еще к началу нашего столетия. Однако казахское устное народное творчество было в основном объектом изучения фольклористов, литературоведов, а историки и этнографы относились к применению устной традиции для реконструкции прошлого казахов весьма осторожно». [9. 67].
Следующая особенность «шежіре» — это внесение в него информации о роде только по мужской линии. Иногда включают женщин, совершивших выдающиеся достижения. В записях содержатся биография, история и география наиболее значимых событий, легенды. Историк, писатель и публицист Р. Темиргалиев в интервью говорит, что «Шежіре — это рассказ о том, что сделал, чем прославился или ославился конкретный человек». Этнограф А. Сейдимбек в монографии «Устная история казахов» говорит, что шежіре и легенды о происхождении родов, о предках, которые сохранились до наших дней, абсолютно достоверны, они отражают реальные события прошлого и являются приоритетным источником информации по истории казахов. [10; 148].
Наиболее простая функция шежіре заключалась в объяснениях структуры существующего сообщества людей, системы их социальных взаимосвязей в различных социальных плоскостях. Социальное значение родословных, функционально направленных на интерпретацию существующей системы родовой организации казахского народа, впервые выявляется в исследовательской статье Ч.Валиханова ‘Казахское родословие’. Как отмечал ученый, порядок разделения, обуславливает собой право старейшинства и силу племени, что и выражается правом физического первородства предка, имеет большое значение в родовом праве и принимается совершенно в генеалогическом смысле [11.148].
Муканов М. С. отмечает в своей работе «Из исторического прошлого: /родословная племён керей и уак/», что «…шежіре — … соционормативный регулятор всей жизни казахского общества — будь то семейно-брачные отношения, наследственные права, системы родства и многое другое». [12;7].
Машхур Жусуп Копеев, казахский поэт, историк, этнограф, считал, что история казахского народа сохранилась в форме шежіре, то есть родословных генеалогий. Он смог сохранить в рукописном виде знаменитые казахские шежіре, как "Қазақ түбі", "Қоқан хандарының тарихы», «Шанышқылы Бердіқожа тарихы», «Абылғазы хан сөйлеген шежіреден жазылған сөз», «Керей тарихы». Из шежіре мы можем получить сведения о генеалогии: характер системы родства у казахов; казахских родах и племенах; известных исторических личностях. Несмотря на то, что большее внимание в них уделено родству по мужской линии, есть информация и о женских известных личностях.
Конечно, сведения шежіре достаточно субъективны, они представляют интерпретацию автора. Однако они содержат в себе важные факты исторической памяти различных исторических эпох.
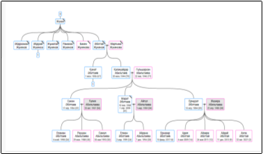
Для составления родословной моей семьи, мною была выбрана схема, которая относится к смешанному нисходящему типу. Синим цветом в схеме обозначены мужчины, розовым- женщины. Для ее составления была использована информация из интервью с моей бабушкой и дедушкой (рис. 5), из сайта «Тумалас» (рис.6).
Рис. 5. Беседа с дедушкой и бабушкой
Рис. 6. Внешний вид сайта «Тумалас»
Так как наши предки часто перезжали, то каких либо документов, писем практически не сохранилось. Таким образом, самым дальним предком, который был известен моим бабушке и дедушке со стороны отца является наш предок по имени Козбак. Из схемы видно, что у Козбака было 4 сына. Однако только только у двоих из них есть потомство, которые продолжили род. Я прямой потомок от его сына Жандоса. Уровень медицины был низким, пользовались для лечения только народными средствами, поэтому у двух других сыновей детей не было.
Женщины в моей родословной появляются только начиная с моей прапрабабушки, со стороны бабушки — Улсуйер Маймаковой, до этого периода сохранилась информация только о мужчинах, продолживших род и давших потомство, то есть имён умерших в младенчестве или юношестве мальчиков зачастую нет.
Рис. 7. Первая часть родословной моей семьи
Рис. 8. Вторая часть родословной моей семьи
Таблица 1
Анализ родословной для определения влияния на нее исторических событий
|
Имя |
Год рождения (приблизительно) |
Кол-во детей |
Образование/ занятие |
Специальность |
Исторические события |
|
Козбак |
1770–1800 |
4 сыновей |
религиозное /скотоводство |
Мои предки жили на территории Среднего жуза. В этот период проводились административные реформы, шло активное заселение переселенцами из Российской империи. Из-за усиления давления со стороны царских властей, они решили переехать на территорию Старшего жуза. Из-за отсутствия врачей в их уезде, двое сыновей Жукена умерли из-за болезней. | |
|
Жандос |
1820 годы |
1 ребёнок | |||
|
Сулеймен |
1850 годы |
1 ребёнок | |||
|
Жукен |
1880–90 годы |
6 детей, 2 умерли в юношестве |
религиозное/занимался ремёслами: шил обувь, изготавливал телеги и т. д. | ||
|
Абдирахман |
1918 год |
Нет |
5–6 классов был первым директором первого детского дома в Жамбылской области |
В этот период устанавливалась Советская власть, было много детей, которые стали сиротами, беспризорниками. У Абдирахмана не было детей и он основал первый детдом и стал его директором. Он и его братья и сестры уже имели возможность получить школьное светское образование, в рамках ликвидации безграмоности Содержал домашнее хозяйство Бикен была домохозяйкой, к сожалению никакого образования получить не успела. Абилтай учился самостоятельно. Позже служил в савхозе | |
|
Абдирай |
1919 год |
1 ребёнок |
5–6 классов | ||
|
Рамазан |
1930 годы |
Нет(удочеряли усыновляли некоторых детей Каликайдара в младенчестве, но все умерли) |
7 классов, 2–3 месяца курсов | ||
|
Жуматай |
1920 год |
Нет, умер в юношестве |
Нет | ||
|
Бикен |
1922 год |
умерла молодой при родах |
Нет | ||
|
Абилтай |
1924 год |
2 сыновей, многие умерли в младенчестве) |
Нет | ||
|
Каликайдар |
1944 год |
8 детей(в живых только 3, 3 умерли в младенчестве, 1 в детстве при дтп, 1 во взрослом возрасте из-за болезни) |
10 классов, институт |
Родился в трудные военные годы, однако смог поступить в институт. Работал учителем, сварщиком, разнорабочим, разделывал мясо, занимался своим ип(продавал половые доски) | |
|
Маргыма Жукенова |
1920–30 годы |
(муж Абилтай) |
4 класса |
27 лет работала продавщицей, домохозяйка | |
|
Гульшархан |
1946 год |
(муж Каликайдар) |
9 классов, Кульпросвет училище |
Работала режиссёром,поваром, заведующей хлебкомбинатом, швеей в ателье, сторожем, техничкой, были и другие подбработки. | |
|
Улсуйер Маймакова |
1892–1982 годы |
(жена Жукена, мать моего дедушки Каликайдара) |
Нет. |
Ее молодость попала на конец XIX и начало XX веков, когда получить образование не было возможности. Однако в период установления Советской власти организовывала просвещение населения. Работала рабочей в ауле, затем чабаном. | |
|
Айдархан Есимбаев(отец моей бабушки Гульшархан) |
1923–1983/85 годы |
8 детей |
8 классов, обучался профессии бухгалтера |
Был уважаемым человеком. Назначен был зампредседателем колхоза в послевоенные годы. | |
|
Калдан Есимбаева(мать моей бабушки Гульшархан) |
1920–30 годы |
(жена Айдархана) |
8 классов, до старости умела решать математические задачи |
Домохозяйка, когда мужчины ушли на войну, работала кассиршей | |
|
Сәкен |
1966 |
3-е детей |
11 классов, высшее экономическое образование |
В период обретения Казазхстаном независмости стал частным предпренимателем, так как был переход к рыночной экономике | |
|
Ғалия |
1967 |
(жена Сакена) |
11 классов, образование психолога |
Домохозяйка и одновременно тоже предприниматель | |
|
Марат |
1941–2009 |
2-е детей |
11 классов,КТУ |
Предпрениматель | |
|
Айгуль |
1954 |
(жена Марата) |
11 классов, университет истории |
Учитель истории, домохозяйка | |
|
Ермұрат |
1984 |
5 детей |
9 классов, КТК, КИМЭП |
Банкир | |
|
Жазира |
1985 |
(жена Ермурата) |
11 классов, Казахский Национальный ТехническийУниверситет |
Преподаватель, предпрениматель, домохозяйка | |
|
Раушан |
1988 |
3 детей |
11 классов, КИМЭП, образование психолога |
Психолог | |
|
Самал |
1993 |
3 детей |
11 классов, Международна академия бизнеса(экономист) |
Предпрениматель(магазин одежды) | |
|
Еламан |
1998 |
Нет |
9 классов, колледж (туризм) |
Предприниматель | |
|
Елжан |
1999 |
Нет |
11 классов, Таразский региональный университет имени М. Х. Дулати |
Предприниматель | |
|
Айдана |
1994 |
1 ребёнок |
11 классов, Университет Сулеймена Демереля(программист) |
IT-специалист. Таким образом, мы можем увидеть, что в последние поколения нашей семьи имеют возможность обучаться в вузах, согласно своим желаниям. Двое учащихся обучаются в НИШ, эту возможность они получили благодаря своим способностям, благодаря государству, которое уделяет большое внимание подрастающему поколению. | |
|
Адия |
2009 |
- |
9-ый класс, НИШ г Тараз | ||
|
Айзере |
2011 |
- |
7 класс НИШ г Тараз | ||
|
Айдай |
2013 |
- |
4 класс, средняя школа № 31 | ||
|
Ерназар |
2017 |
- |
1 класс, средняя школа № 31 | ||
|
Аяла |
2021 |
- | |||
Рис. 9. Диаграмма доступа к различным видам образования у моих родственников
Рис. 10. Диаграмма количества учащихся, знающих о шежіре
В рамках исследования, я провела опрос (рис. 12) среди учащихся и учителей школы, для определения уровня знаний о своих предках, о значимости шежіре. Опрос включал всего три вопроса:
– что вы знаете о шежіре?
– хотели бы узнать о них больше?
– нужны ли родословные в современном обществе?
Так как опрос я проводила в реальном режиме, то охватила им немного участников — 160 учащихся нашей школы и 10 учителей. 152 участников написали, что знают о шежіре, однако хотели бы больше узнать о них, о том, что они необходимы современному обществу, так как оно очень мобильно, меняют место жительства не только на территории одной страны, но и всего мира. Поэтому знание своих корней, уважение к предкам позволяет обрести стабильность, уверенность. К сожалению, восемь из опрошенных не смогли ничего написать, однако признали значение изучения своих родословных. Учителя рассказали о своих предках, о важности их для нее, о том, как она будет передавать своим детям семейные истории.
Рис. 11. Опрос в школе
В одном из интернет — ресурсов я наткнулась на интервью с человеком, который меня очень сильно заинтересовал. Это была Сагимбаева Алия — тектанушы, преподаватель родологии, вице-президент Международной Лиги родологов (Азия), соучредитель ОО «Atamnyn amanaty».
Рис. 12. Встреча с родологом Сагимбаевой А.
Она согласилась дать мне онлайн-интервью (рис. 12), в котором я получила ответы на многие вопросы.
Результатами моего исследования стало доказательство гипотезы о влиянии исторических событий на изменения в родословной моей семьи.
Соавтор самого большого проекта по шежіре на Казнете, Айсагали Садуакасов, считает, что «По шежіре отчетливо прослеживается история того или иного ру, да и в целом правдивая история казахов. Например, обычная демографическая ситуация: расцвет популяции, горькая судьба во время «Ақтабан шұбырынды алқакөл сұлама», Великой Отечественной. К сожалению, иногда в роду, в древе встречается всего одна ветвь. Генеалогия действительно как большое дерево: если благодать, разрастается, а если нет благоприятных условий, иссякает, увядает». Подтверждением его слов стала родословная моей семьи. В трудные времена умирали дети, семьи не могли дать своим оставшимся детям образование. Были проблемы с работой. Однако, моя семья сумела сохраниться и сегодня среди ее представителей есть и учителя, и инженера, и врачи, и чиновники. Благодаря обретению Казахстана независимости мы являемся полноправными гражданами на своей земле, получаем качественное образование и верим в лучшее будущее. Наше родословное древо украсилось новыми ветвями и веточками.
Я не заканчиваю на этом свою работу, в дальнейшей перспективе хочу собрать семейные предания и легенды. Несмотря на то, что исследование касалось только моей семьи, я надеюсь, что пример такого исследования будет способствовать сохранению казахских традиций и обычаев; возможно послужит толчком для других в желании узнать больше о своих родственниках, семейных связях и традициях, чтобы передать их дальше своим детям.
Литература:
- Пчелов Е. В. Теоретические понятия генеалогии. Гербовед. № 45. М.:РГК. — 2000. — 54 с.
- Кобрин В. Б., Леонтьева Г. А., Шорин П. А. Вспомогательные исторические дисциплины: Учебное пособие. — М.: Просвещение, 1984. — 208 с.
- Савелов Л. М. Лекции по русской генеалогии. 1909 г.
- Құдайбердыұлы Ш. Түрiк, қазақ әм ханлар шежiресi. Орынбор:Кәрiмов, Хұсайнов ашркасынын мәтбұғасы, 1911г. 114б.
- Көпеев М. Ж. Таңдамалы. Екi томдық.Т.2 — Алматы: Ғылым, 1992 г.; Қазақ шежiресi. — Алматы: Жалын, 1993. 76б.; Сарыарқа кiмдiкi екендiгiтуралы. — Қазан, 1907 г. 42б.
- Тынышпаев М. Материалы к истории киргиз — казакского народа Ташкент: Восточное отделение иргизского Государственного Издательства, 1925 г. 64с.
- Аристов Н. А. Заметки об этническом составе тюркских племен и народностей, и сведения об их численности. «Живая старина», выпуск III-IV, 1896.).
- Алпысбес М. Диссертация «История Казахстана в казахском шежире». 1999 г.
- Абусеитова М. Х. Казахстан и Центральная Азия в XV-XVII вв.: история, политика, дипломатия.Алматы: Дайк Пресс, 1998.264с.
- Сейдімбек А. Қазақтың ауызша тарихы. Астана, 2008. — 728 с.
- Валиханов Ч. Ч. Киргизское родословие. Собр. соч. в 5-ти томах. — Т.1. Алматы, 1985.
- Муканов М. С. Из исторического прошлого: /родословная племён керей и уак/. Алматы: Казахстан, 1998 г.

