Цель проекта: изучение и исследование истории села Жедай и своего рода.
Задачи проекта:
1. Сбор материала по фотографиям из семейного альбома, интервью с пожилыми людьми села, сбор воспоминаний
2. Восстановление в памяти старого села: сбор сведений о бывших владельцах домов, поиск фотографий …
3. Систематизировать данные.
4. Изучить генеалогию рода по отцовской линии.
5. Сопоставить хронологические данные с фотографиями.
6. Определить и выделить роль моей семьи в истории села Жедай.
Актуальность
Молодое поколение часто не знает не только историю своей семьи, но и историю своего родного края. Это непростое дело: многое ушло в прошлое, потерялось, коренные изменения претерпели социальные и экономические отношения, ушли из жизни многие очевидцы изучаемых событий. Любовь к своей Родине приходит через осознание собственных корней, истории своего рода, истории своей малой Родины. Поэтому задача возрождения интереса к истории исчезнувших сел должна стать приоритетной.
Существует древняя и мудрая пословица «Не знающий истории будет блуждать, не знающий родства будет бедствовать». Поэтому исследование истории села и своего рода является актуальной и важнейшей задачей каждого человека. Сколько на русской земле и ее просторах раскидано больших и малых селений, деревень, рабочих поселков и у каждого, при общей судьбе, свое лицо, своя история. На карте нашего района много местностей, о которых мы сейчас знаем только по воспоминаниям наших бабушек и дедушек, о них практически не осталось никаких сведений кроме их названия (Каменка, Жедай, Нохтуйск, Березово, Точильная, Ильюнка).
Опираясь на рассказы сторожил, Колесовой Галины Герасимовны, Сергеева И.И., печатные источники, архивные данные, я решила исследовать историю деревни Жедай и нашего рода. Ведь изучение истории родного края и своего народа для человека полезно и поучительно.
История происхождения села Жедай и моего рода
В Олекминском округе впервые появилась почтовая станция Жедайская в 1743 году. В первое время все станции в Олекме обслуживали якуты Олекминского улуса до 1770 года. Затем они отказались, потому вышел указ о переложении почтовой повинности на русских поселенцев. Значит в первые тридцать лет здесь стояли якутские дома (юрты). Конкретное название станции получили только в 1768 году. 23 станции от Витима до Мархи: Пеледуйская, Жедаевская, Нохтуйская, Березовская, Дельгейская, Неленская, Черендейская, Бердская (Бердинка), Солянская, Наманинская, Хатын-Тумальская, Мархинская.
В 1772 году для заселения этих станций для ямщицкой службы из центральной России было прислано 33крестьянских семьи из Костромской, Тверской, Новгородской, Витебской и других губерний. Они были сосланы за счет тогдашней 25-летней рекрутчины (военной службы). Отосланные крестьяне с радостью ехали сюда: во-первых, освобождались молодые мужики от службы, во-вторых, от помещичьей зависимости (барщины и оброка). Они были прикреплены к конкретным станциям. В Жедае оставлен Ипатьев Поликарп, он прожил 73 года. От него пошла, распространилась династия: в 1834 году одних мужчин Ипатьевых стало 10 человек, всего 20.
Первые 50 лет первых русских крестьян-ямщиков обеспечивали пропитанием, одеждой и содержали для них лошадей якуты. Царское правительство с 1817 года стало русским крестьянам на почтовых станциях отводить земли под сенокосные угодья. Крестьянам вменили в обязанность содержать почтовые станции. Работа ямщика была тяжелой и плохо оплачиваемой.
В 1885 году здесь проживало 110 человек, было 19 дворов, население, кроме почтовой повинности, занималось земледелием. В том году ими выращено 2 пуда пшеницы, 217 пудов ярицы, 86 пудов ячменя, 66 пудов овса, 303 пуда картофеля.(1)
По переписи 1933 года проживало 32 хозяйства, с населением мужчин – 49 , женщин – 52.
Среди них проживали:
- Ипатьевых – 21хоз.
- Соиных – 8 хоз.
- Лорионов – 1 хоз.
- Зелинский – 1 хоз.
- Ширяев – 1 хоз.
Из 32 хозяйств: зажиточных не было, середняков -20, бедных – 12.
По образованию:
Врачей-1Агроном – 1
Хирург-1Бухгалтер – 3
Учителей-5Техников – 1
Инженер – 1Речников – 1
Прокурор -1Медсестры -2
Военоначальник Генерал- майор Соин Константин Михайлович
Врач – Соина Изабелла Георгиевна
Хирург – Ипатьев Сергей Герасимович
Прокурор – Ипатьев Яков Афанасьевич
Инженер – Ипатьев Федор Герасимович
Агроном – Ипатьева Людмила Ивановна
В 1917 году в деревне была начальная школа, деревянная небольшая церковь, казенный хлебный магазин. Школу закрыли в 1950 году, здание церкви перенесли на Мачу в 60-х и построили клуб. (2)Прил. Фото 1.
(Фото. 1) селоЖедай
В первом доме (за сосной), слева направо, проживали Ипатьева Антонина Ивановна с детьми: Алексей Михайлович и Зоя Михайловна.
Во втором мой прадед – Соины Иннокентий Михайлович и Екатерина Ивановна.
В третьем Ипатьева Аскедрия Федоровна и Ипатьев Андриан.
В четвертомИпатьев Николай Петрович и Ипатьева Гранча Никифоровна
Пятое строение – церковь, рядом посажены три ели.
В шестом Ипатьевы Клавдия Алексеевна и Ипатьев Федор Павлович.
В седьмом Соина (Ипатьева) Любовь Герасимовна и Соин Георгий Георгиевич.
В восьмом Ипатьевы Герасим Герасимович и Ипатьева Евлампия Федоровна.
Фото 2. Жедай в настоящее время.
Фото 3. Дом Ипатьевой Зои Михайловны в настоящее время

Фото 4. Дом Соиной Любовь Герасимовны в настоящее время
Фото 5. Ворота, где жил Соин Леонид Иннокентьевич
Весной 1931года по всем селам было проведено коллективное объединение по совместной обработке земли, организованы колхозы. В Жедае был создан колхоз «Октябрьской – революции», первый председатель которого был Ипатьев Михаил Михайлович, последующий председатель колхоза Ипатьев Герасим Герасимович. В 1956 году колхоз передан, т.е. произошло слияние с Мачей.
Фото 6. Деревня Жедай, 1931 год
1ряд слева направо
- Ипатьева (Соина) Любовь Герасимовна
- Ипатьев Петр Федорович (1919г.р.)
- Ипатьева Ульяна Герасимовна (1917г.р.)
- Ипатьев Андриан Михайлович
- Ипатьев Никандр Герасимович (1909г.р.)
- Ипатьев Федр Алексеевич
- Ипатьев Афанасий (1908 г.р.)
- Неизвестен
2ряд
- Ипатьев Георгий Федорович
- Ипатьева Наталья Ивановна
- Ипатьева Антонина Ивановна
- Ипатьев Михаил Михайлович
- Ипатьев Алексей Федорович (1905г.р.)
- Ипатьев Алексей
- Ипатьев Герасим Герасимович (1907г.р.)
- Ипатьев Галактион Герасимович(1909г.р.)
3ряд
- Ипатьева Ивлампия Федоровна (1910г.р.)
- Ипатьева Фаина Федоровна(1908г.р.)
- Соина Наталья
- Соин Иван Михайлович (1901г.р.)
- Соин Георгий
- Ипатьев Иван Иванович
- Ипатьева Фаина Ивановна
- Ипатьев Павел Павлович (председатель колхоза)
- Ипатьев Алексей Павлович, 1929г.р.
- Неизвестен
- Соин Иннокентий Михайлович(1900г.р.)
- Ипатьев Петр Афанасьевич
4ряд
- неизвестен
- Ипатьева (Камарицына) Фаина Николаевна (1917г.р)
- Ипатьев Николай Николаевич
- Соин Леонид Иннокентьевич (1921г.р.)
Эта фотография была сделана как раз, когда образовался колхоз «Октябрьской – революции» в 1931 году. Работники колхоза вместе со своими детьми фотографировались около дома Ипатьева Герасима Герасимовича.
Колесова Галина Герасимовна рассказывала, что в Жедае жили в основном Ипатьевы, Соины и Камарицыны. На этой фотографии это видно.
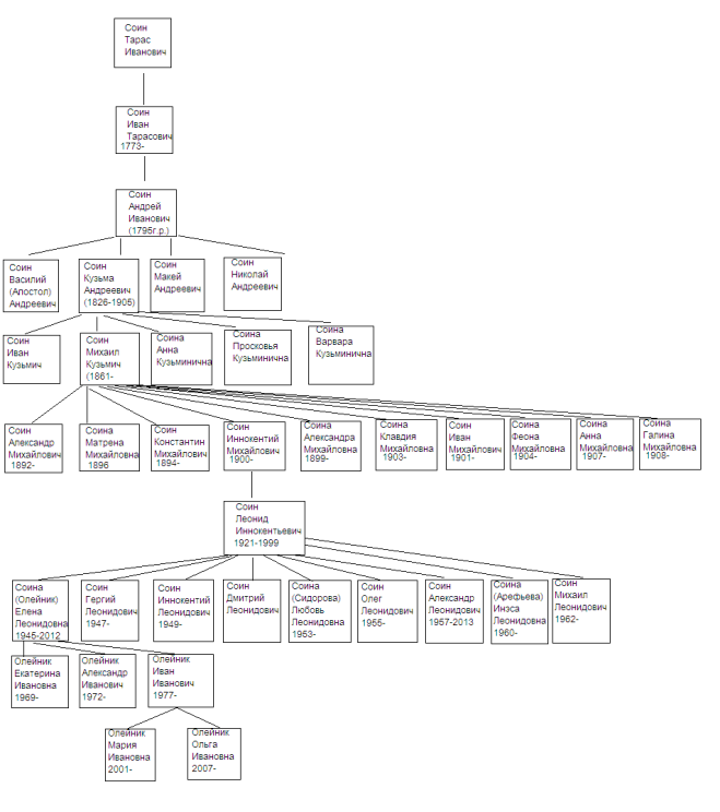
Родословная Соиных в Жедае берет свое начало с Соина Тараса Ивановича, прибывший из Новгородской губернии в 1773 году, он был сослан как участник Пугачевского восстания при Екатерине 2. (схема1)
Моя бабушка, Олейник Елена Леонидовна, вела переписку со своим дядей Малыгиным Арнольдом Георгиевичем (проживает в г. Якутске), двоюродный брат ее отца, он писал, что составляет древо Соиных, постоянно бывает в библиотеке им.А.С.Пушкина и архиве. Одно из его писем сохранилось.
По данным архива: (Схема 1).
Из данных записей видно, что у моего прапрапрадеда Соина Михаила Кузьмича в возрасте 56 лет было трое сыновей и пять дочерей. Основным его промыслом была почтовая гоньба, также занимался земледелием, скотоводством и подсобным промыслом: охотой, рыболовством. Две его старшие дочери тоже возили почту.
(Схема 2) МОЯ РОДОСЛОВНАЯ
Прапрадед, Соин Иннокентий Михайлович 1900 г.р., родился в селе Жедай. Работал бакенщиком. Жена, Соина Екатерина Ивановна 1901 – 1972 г.р., работала дояркой в колхозе. Воспитали одного ребенка Соина Леонида Иннокентьевича, у них был приемный сын Михаил (связь с ним потеряна), служил в морском флоте. После смерти мужа Екатерина Ивановна жила с семьей сына Леонида, помогала его семье поднимать и воспитывать 9 внуков.

Справа: Соин Иннокентий Михайлович.Жена – Соина Екатерина Ивановна.
Соин Михаил , фотография 1948 года
Соина Екатерина Ивановна, с приемным сыномМихаилам (справа) и внуком Александром (слева), 1969 год.
Двоюродный прапрадед, Соин Константин Михайлович(1895-1985), родился в селе Жедай Нохтуйской волости Олекминского округа в бедной крестьянской семье, был активным участником гражданской войны в Якутии, в 1915 году был призван в армию.
Соин Константин Михайлович
Февральскую революцию 1917 года он встретил в Чите, где начались солдатские волнения, был избран членом ротного, затем полкового солдатских комитетов, депутатом Читинского городского Совета солдатских, рабочих и крестьянских депутатов, 1818 году вернулся в Жедай, организовал там небольшой отряд. Воктября 1919 года его отряд в Олекминске влился в отряд Ивана Строда. В марте 1920 года был назначен помощником уполномоченного военно-революционного штаба Олекмиского округа. Осенью 1920 командирован на военные курсы в Иркутское военное училище. По возращению в Якутию в составе отряда Каландарашвили воевал против белогвардейцев. Затем был назначен первым военным комиссаром Олекминского округа. Будучи командиром ЧОНа, сражался с пепеляевцами. В 1924 был направлен в штаб Сибиркого военного округа, затем на учебу в институт народного хозяйства имени Плеханова на военно-хозяйственный факультет. После учебы, с 1930 по 1954 год до ухода в отставку служил в войсках Московского военного округа, находился на разных руководящих должностях Наркомата обороны, в ЦК Осоавиахима, комиссаром ПВО Тушинского авиапорта. Участвовал в великой отечественной войне 1941-1945 гг. Последнее время жил в Москве.
Награжден двумя орденами Красного знамени, орденом Ленина, многими медалями.
Соин Леонид Иннокентьевич (1921-1999) родился в селе Жедай, был единственным сыном в семье. Вместе с женой Соиной Ульяной Дмитриевной вырастили и воспитали девять детей.

1942 год, (справа) Соин Леонид Иннокетьевич Соин Леонид Иннокентьевич с приемным братом Михаилом и Соина Ульяна Дмитриевна


1953 год, Жедай Соин Леонид Иннокентьевич и Соина Ульяна Дмитриевна
В послевоенный период им было трудно поднимать семью, они всегда воспитывали своих детей трудом. В первое время прадедушка работал бакенщиком, потом лесорубом в Жедайском ЛЗУ.

Соин И.Л. 1996 год, справа: Соин Г.Л., Соина А.А., Соин.И.Л., Соина С.Д., Олейник Е.Л., Арефьева(Соина) И.Л.,
Соин Иннокентий Леонидович, родился в с.Жедай, закончил Жедайскую школу, после окончания института работал техноруком Дельгейского лесопункта, главным инженером, затем директором леспромхоза. В 1990 году его избрали заместителем председателя исполкома райсовета, затем заместителем главы, первым заместителем главы Олекминского района. Внес большой вклад в развитие района, лесную промышленность.

Соин О.Л.Соин М.Л.


Соин Д.Л. Слева: Соин Д.Л. с женой и детьми.
Олейник Елена Леонидовна (1945-2012), родилась в деревне Жедай Олекминского района, росла и воспитывалась в большой и дружной семье, где моя бабушка была старшей. С ранних лет все дети в семье приучались к труду, а бабушке приходилось нянчить и присматривать за младшими братьями сестрами. В 1965 году после окончания Якутского кооперативного техникума была направлена в Верхоянск, где началась ее трудовая деятельность. На севере она проработала 5 лет плановиком-экономистом.
Слева: Олейник И.А. , Олейник. Е.Л. и дети
1970 году вместе с семьей вернулась в родные края. В Чапаево она работала экономистом, председателем Нохтуйского сельпо. Имела звание «Отличник потребкооперации», была делегатом съезда кооперативов СССР. 1987 избрана председателем исполкома Чапаевского сельсовета.

Олейник Е.Л. на работе. Справа: Олейник Е.Л, Ипатьева А.М, Измайлова Р.Н., Яныгина О.А.
С 1992 по 2005 год проработала главой администрации. Моя бабушка удостоена званий: «Почетный гражданин Олекминского района», «Почетный гражданин села Чапаево», «Ветеран государственной службы», «Ветеран труда», награждена памятными знаками: «За вклад в развитие Олекминского района», «10 лет восстановления города Ленска».
Моя бабушка была очень жизнерадостным, гостеприимным и доброжелательным человеком. Вела активную жизненную деятельность в жизни поселка и учила меня быть всегда такой. Я горжусь, что у меня такая бабушка.
Олейник Е.Л. с внучкой Марией
(Слева направо) Соин О.Л, Соин И.Л., Соин Г.Л., Соин А.Л., Соин М.Л.
и Олейник Е.Л. с внучкой Марией , 2005год
Олейник Иван Иванович (мой папа) 16.05.1976 г.р., родился в с.Чапаево. Закончил Жедайскую СОШ, в 1994году служил в армии, попал в первую Чеченскую кампанию в г. Грозный. Имеет награды за отличие в службе, благодарность за смелые, решительные и инициативные действия, проявленные при выполнении боевых задач. Сейчас мой папа занимается индивидуальной предпринимательской деятельностью, вид деятельности лесозаготовки, грузоперевозки, содержание дорог. Мой папа вносит большой вклад в развитие нашего села Чапаево.
Награда: за «Отличие в службе» 2-й степени г. Грозный, 1995г.


Заготовка леса, 2012 год Расчистка площадки БВХ для складирования трубы.
Из этой многодетной семьи вышли достойные потомки: Иннокентий Леонидович и Георгий Леонидович, много лет проработавшие в Олекминском районе на руководящих должностях. Олег Леонидович, подполковник милиции Ленского РОВД. Дмитрий Леонидович живет п. Жиганске, работает на метеорологической станции. Александр Леонидович работал электриком на дизельной станции, а младший Михаил Леонидович водитель пожарной части.
Еще у нас очень много родственников, с которыми мы поддерживаем отношения. Мне очень нравится, когда мы собираемся все вместе.
ЗАКЛЮЧЕНИЕ
Я изучила и исследовала историю д.Жедай и своего рода по отцовской линии.
Достигла поставленных задач:
- Опросила старожил, составила биографию и древо рода.
- Систематизировала данные. Выделила основные моменты жизни моих предков.
- Изучила генеалогию рода по отцовской линии.
- Сопоставила хронологические данные с фотографиями.
- Удостоверилась в том, что роль моей семьи и моего рода в формировании и развитии д.Жедая, а ныне с. Чапаево и в целом района, велика. Развитие села и района происходило одновременно с развитием моей семьи.
Таким образом, для меня открылось новое видение моей жизни. Деревня Жедай – это Родина моих предков, а значит и моя малая Родина, пусть ее уже нет, но помнить об этом я обязана.
Я поняла, что я, мои родители, мои дедушки и бабушки – это только маленькая ячейка моего рода, а ведь и до них были те, кто их родил, а я о них ничего не знаю. Но несмотря на этот факт я горжусь тем, что мои предки, о которых я узнала (а это восемь поколений), участвовали в развитии нашей Республики, и более того оставили о себе добрый след. И я буду стремиться к тем же истинам.
Вывод. Вот такое исследование интересное и увлекательное. В дальнейшем планирую исследовать другую ветвь моей родословной. Откуда были предки моей мамы, чем они занимались. Какие у них особенности, обычаи и традиции – все это я планирую исследовать в дальнейшем
Литература:
- Они вели солдат к победе: (биогр.справки офицеров-олекменчан-участников Великой Отечественной войны 1941-1945гг.)/Сост. В.В.Бабкин; Обществ.ред.: В.В.Бабкин и др.;Фот. А.А.Полуэктов. –Якутск: Бичик, 2002.- 96с.
- Бернов П.П. Вчера и сегодня олекминских заготовителей/П.П. Бернов. – 2006.-102с.
- Алексеев И.П. История наслегов Олекминского улуса: прошлое и настоящее/И.П.Алексеев;[ред. Л.И.Алексеева]. – Якутск: ООО «Издательство Сфера»,2015. – 152с., илл.
- «Учрежденный по Высочайшему повелению»: материалы район.краев. конф., посвящ. 270-ю Иркутско-Якут…почт. Тракта 29март. 2013г./МКУ «Мепоселенческая б-ка» им. Л.Л. Габышева; [сост. Н.Я.Дехтяр; ред. Н.С.Худякова].-Олекминск,2013.- 61с.: фото.
- Первый военный комиссар: к 65-летию Великой Победы //Олекма.- 2010.-16 апреля
- Константин Михайлович Соин//Социалистическая Якутия. – 1985. – 5 декабря
- Светлой памяти подруги/Л.Ф.Антипина//Олекма.-2012.
- Состязаются бабушки/А.В.Яныгин//Олекма.-2009.-16 марта
- Беседа, звукозапись, Колесова Галина Герасимовна, старожил нашего села.
- Беседа с Антипиной Любовь Федоровной, старожил.
- Беседа с Сергеевым Иваном Ивановичем, старейший житель нашего села.
- Использован семейный архив семьи Соиных и Олейник (фотографии, письма, документы)

